Demo: Bystander Effect Model
TBD
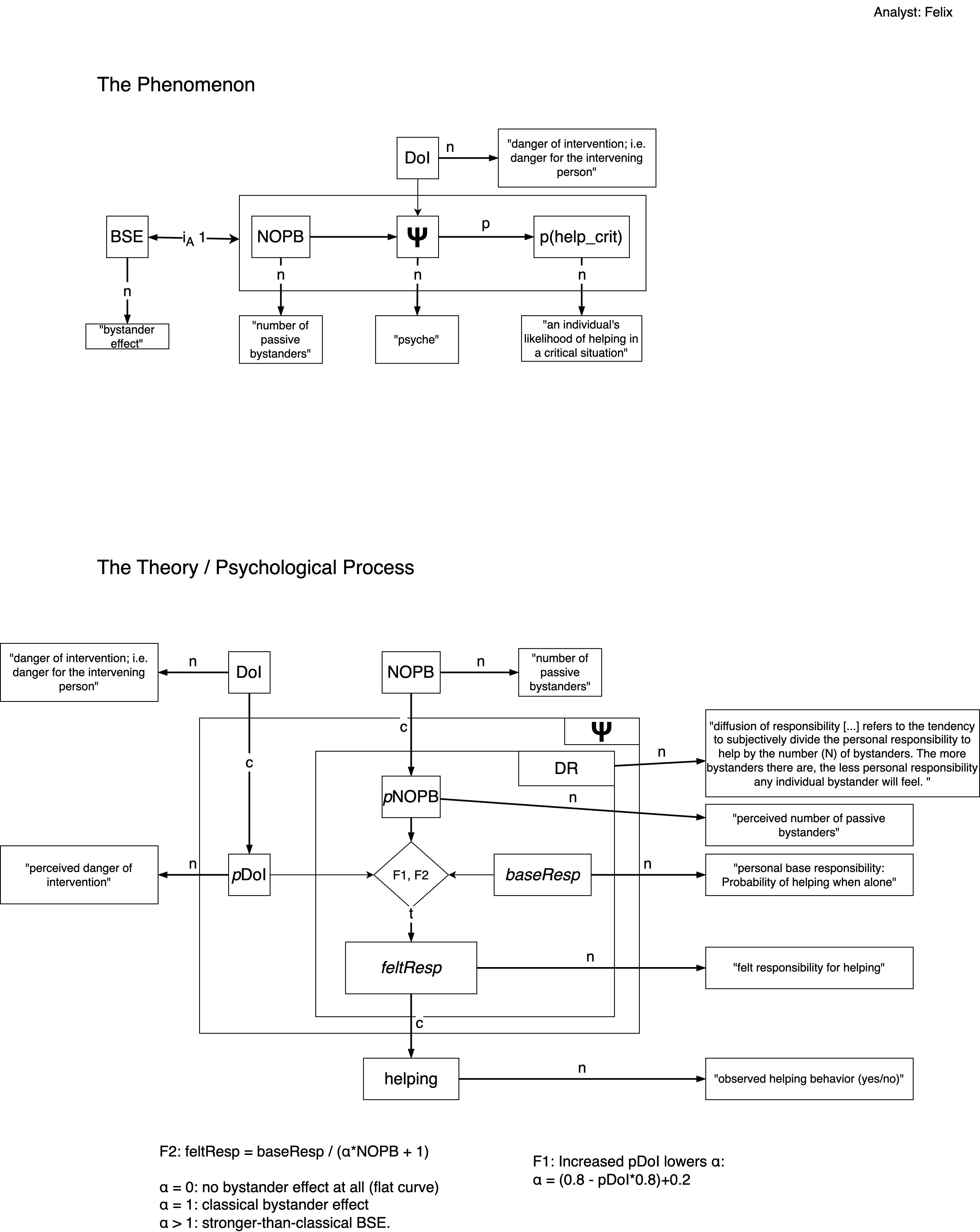
The repository in the #fairtheory format can be found at https://github.com/nicebread/Bystander_model_demo.

TBD
The repository in the #fairtheory format can be found at https://github.com/nicebread/Bystander_model_demo.
